Zapraszamy użytkowników programów FLUID DESK oraz wszystkie osoby zainteresowane poznaniem wszechstronnych możliwości Ventpack, Hydronicpack i Sanipack do wzięcia udziału w bezpłatnych szkoleniach on-line. Program każdego dnia jest taki sam, zatem wybierz jeden z dogodnych terminów:
• 10 maja, (wtorek),
• 11 maja (środa) lub
• 12 maja (czwartek).
Rozpoczynamy o 10.30.
Podczas warsztatów przedstawimy między innymi:
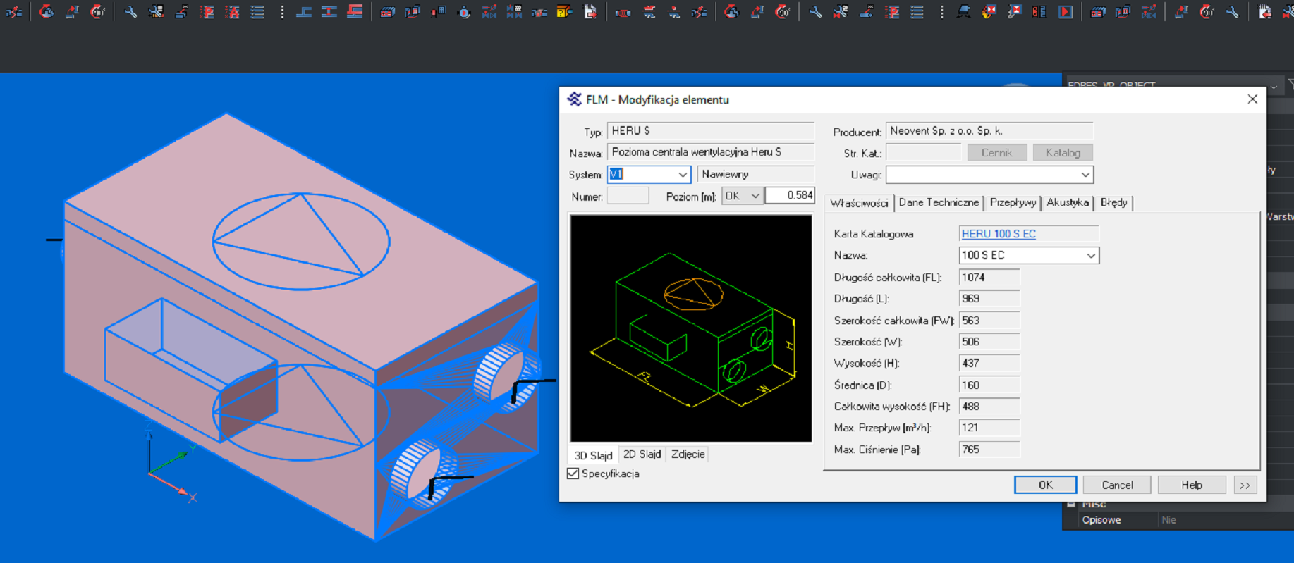
Przegląd funkcji Ventpack, Hydronicpack i Sanipack w środowisku FLUID DESK BIM (!):
• przygotowanie modelu do pracy z Ventpack, Hydronicpack i Sanipack,
• przegląd funkcji gwarantujących produktywność: ciągłe rysowanie, wstawianie i łączenie elementów,
• szybkie zmiany w projekcie – wykorzystanie inteligentnych funkcji wyszukiwania izolowania i edycji grupowej elementów,
• optymalizacja instalacji – obliczenia hydraulicznych i akustyczne oraz równoważenie – regulacja instalacji,
• tworzenie elementów niestandardowy,
• wykonywanie zdalnych połączeń,
• możliwości eksportu wyników pracy do formatu ifc i rvt.
Najnowsze biblioteki i prezentacje ekspertów:
• zawory regulacyjne – firma IMI,
• system EASYFLOW i rekuperatory – firma VASCO,
• klapy przeciwpożarowe montowane na powierzchni przegród bez zaprawy (opcji + SMN) – firma GRYFIT TECHNIK.
Przegląd wymagań w zakresie ochrony przed hasałem w budownictwie:
• przegląd obowiązujących przepisów w zakresie,
• Jak radzić sobie z problemami hałasu od instalacji i urządzeń stanowiących techniczne wyposażenie budynku – czy i jak Ventpack może być pomocny?




